赤峰市2026年1季度(第1期)工程信息价详解及下载:
赤峰市信息价(别名:赤峰建设工程材料价格信息、赤峰建材销售定价汇编)是赤峰市建设工程造价定额站发布的2026年1季度建筑材料价格信息期刊。
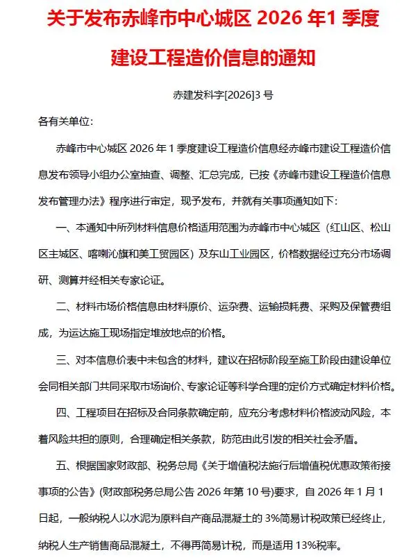
当前信息价是赤峰市建筑安装市政工程建材2026年1季度指导价PDF电子版,包含建筑安装工程常用材料、市政工程专用材料、装饰装修材料价格信息.
📊赤峰工程信息价使用场景
- 赤峰市工程造价招标投标
- 赤峰市工程设计概算编制
- 赤峰市建设施工图预算
- 赤峰市工程竣工结算
- 赤峰市造价管理审计
✅赤峰工程信息价作用
- 提供建筑材料价格编制决策参考
- 作为工程仲裁的法律依据
- 确保工程造价准确性
- 规范建筑市场定价
- 促进工程结算公平合理
行业标准参考·权威下载
共享建材汇 www.gxjch.com 提供2026年1季度赤峰市工程信息价期刊PDF扫描件下载,所下载建材价格信息与赤峰市造价管理站发布造价期刊完全一致,可为上述使用场景提供权威的建筑材料价格参考与仲裁依据。
当前信息价所属地域:赤峰,期刊对应工程造价发布时间为:2026年1季度(最终结算依据时间需根据工程双方签订合同为准)。
赤峰建筑造价信息官方统计内容只包含主材,未统计材料需双方自行协商.


赤峰2025年4季度10、11、12月信息价
赤峰2025年3季度信息价
赤峰2025年2季度4、5、6月信息价
赤峰2025年1季度1、2、3月信息价
赤峰2024年4季度10、11、12月信息价
赤峰2024年3季度7、8、9月信息价
赤峰2024年2季度信息价
赤峰2024年2季度4、5、6月信息价
赤峰2024年1季度1、2、3月信息价
赤峰2023年4季度10、11、12月信息价
赤峰2023年3季度7、8、9月信息价
赤峰2023年2季度4、5、6月信息价
赤峰2023年1季度1、2、3月信息价
赤峰2022年4季度10、11、12月信息价
赤峰2022年3季度7、8、9月信息价