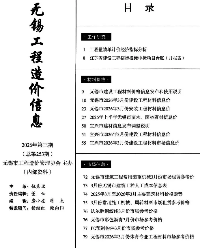
无锡市2026年3月(第3期)工程信息价详解及下载:
无锡市信息价(别名:无锡工程材料采购定价期刊、无锡建设工程材料价格信息)是无锡市建设工程造价站发布的2026年3月建筑材料价格信息期刊。
当前信息价是无锡市建筑安装市政工程建材2026年3月指导价PDF电子版,包含建筑安装工程常用材料、市政工程专用材料、装饰装修材料价格信息.
📊无锡工程信息价使用场景
- 无锡市工程造价招标投标
- 无锡市工程设计概算编制
- 无锡市建设施工图预算
- 无锡市工程竣工结算
- 无锡市造价管理审计
✅无锡工程信息价作用
- 提供建筑材料价格编制决策参考
- 作为工程仲裁的法律依据
- 确保工程造价准确性
- 规范建筑市场定价
- 促进工程结算公平合理
行业标准参考·权威下载
共享建材汇 www.gxjch.com 提供2026年3月无锡市工程信息价期刊PDF扫描件下载,所下载建材价格信息与无锡市造价管理站发布造价期刊完全一致,可为上述使用场景提供权威的建筑材料价格参考与仲裁依据。
当前信息价所属地域:无锡,期刊对应工程造价发布时间为:2026年3月(最终结算依据时间需根据工程双方签订合同为准)。
无锡信息价覆盖区域:无锡市、宜兴市、江阴市。含工程量清单计价经济指标分析、政策法规、机械租赁、建筑工种人工成本等信息


无锡市2026年4月信息价
无锡2026年4月市场价信息价
无锡2026年3月市场价信息价
无锡2026年2月市场价信息价
无锡市2026年2月信息价
无锡2026年1月市场价信息价
无锡市2026年1月信息价
无锡市2025年12月信息价
无锡2025年12月厂商报价信息价
无锡2025年11月厂商报价信息价
无锡市2025年11月信息价
无锡2025年10月市场价信息价
无锡市2025年10月信息价
无锡市2025年9月信息价
无锡2025年9月市场价信息价