锡林郭勒市2026年1、2月(第1期)工程信息价简介及下载:
锡林郭勒市信息价(别名:锡林郭勒造价信息、锡林郭勒工程信息价)是锡林郭勒市建设工程造价定额站官方发布的2026年1、2月(第1期)建筑材料价格信息期刊。
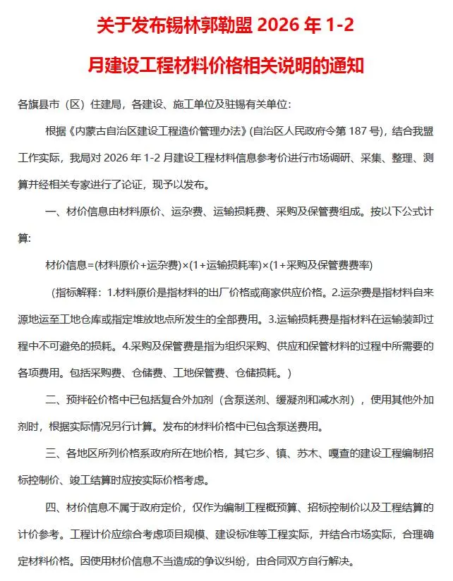
当前信息价是锡林郭勒市建筑安装市政工程建材2026年1、2月(第1期)官方指导价PDF电子版,包含建筑安装工程常用材料、市政工程专用材料、装饰装修材料价格信息等内容信息.
📊锡林郭勒工程信息价使用场景
- 锡林郭勒市工程造价招标投标
- 锡林郭勒市工程设计概算编制
- 锡林郭勒市建设施工图预算
- 锡林郭勒市工程竣工结算
- 锡林郭勒市造价管理审计
✅锡林郭勒工程信息价作用
- 提供建筑材料价格编制决策参考
- 作为工程仲裁的法律依据
- 确保工程造价准确性
- 规范建筑市场定价
- 促进工程结算公平合理
行业标准参考·官方权威下载
共享建材汇 www.gxjch.com 提供2026年1、2月(第1期)锡林郭勒市工程信息价期刊PDF扫描件下载,所下载建材价格信息与锡林郭勒市造价管理站官方发布造价期刊完全一致,可为上述使用场景提供权威的建筑材料价格参考与仲裁依据。
当前信息价所属地域:锡林郭勒,期刊对应工程造价发布时间为:2026年1、2月(第1期)(最终结算依据时间需根据工程双方签订合同为准)。


锡林郭勒2025年9、10月(第5期)信息价
锡林郭勒2025年7、8月(第4期)信息价
锡林郭勒2025年5、6月(第3期)信息价
锡林郭勒2025年3、4月(第2期)信息价
锡林郭勒2025年1、2月(第1期)信息价
锡林郭勒2024年11、12月(第6期)信息价
锡林郭勒2024年4期7、8月信息价
锡林郭勒2024年3期5、6月信息价
锡林郭勒2024年2期3、4月信息价
锡林郭勒2024年1期1、2月信息价
锡林郭勒2023年4季度10、11、12月信息价
锡林郭勒2023年3季度7、8、9月信息价
锡林郭勒2023年2季度4、5、6月信息价
锡林郭勒2023年1季度1、2、3月信息价
锡林郭勒2022年4期10、11、12月信息价