郑州市2025年12月工程信息价简介及下载:
郑州市信息价(别名:郑州造价信息、郑州工程信息价)是郑州市建设工程造价站官方发布的2025年12月建筑材料价格信息期刊。
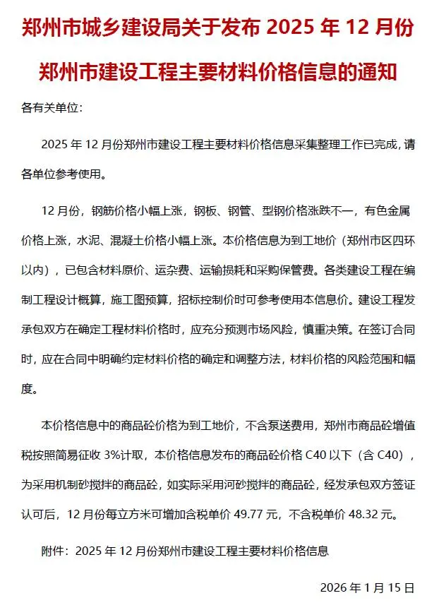
当前信息价是郑州市建筑安装市政工程建材2025年12月官方指导价PDF电子版,包含建筑安装工程常用材料、市政工程专用材料、装饰装修材料价格信息等内容信息.
📊郑州工程信息价使用场景
- 郑州市工程造价招标投标
- 郑州市工程设计概算编制
- 郑州市建设施工图预算
- 郑州市工程竣工结算
- 郑州市造价管理审计
✅郑州工程信息价作用
- 提供建筑材料价格编制决策参考
- 作为工程仲裁的法律依据
- 确保工程造价准确性
- 规范建筑市场定价
- 促进工程结算公平合理
行业标准参考·官方权威下载
共享建材汇 www.gxjch.com 提供2025年12月郑州市工程信息价期刊PDF扫描件下载,所下载建材价格信息与郑州市造价管理站官方发布造价期刊完全一致,可为上述使用场景提供权威的建筑材料价格参考与仲裁依据。
当前信息价所属地域:郑州,期刊对应工程造价发布时间为:2025年12月(最终结算依据时间需根据工程双方签订合同为准)。


郑州市2025年11月信息价
郑州市2025年10月信息价
郑州市2025年9月信息价
郑州市2025年8月信息价
郑州市2025年7月信息价
郑州市2025年6月信息价
郑州市2025年5月信息价
郑州市2025年4月信息价
郑州市2025年3月信息价
郑州市2025年2月信息价
郑州市2025年1月信息价
郑州市2024年12月信息价
郑州市2024年11月信息价
郑州市2024年10月信息价
郑州市2024年9月信息价