河北2022年安装工程定额宣贯资料

原文链接:https://www.gxjch.com/22227.html,由共享建材汇(www.gxjch.com)发布
河北省工程造价定额资料推荐
2021河北省建设工和机械台班单价(河北建设工和计价依据)
石家庄发布关于2023年上半年综合用工指导价的通知
2012河北建筑、安装、市政、装修工程费用标准
2008河北建筑、安装、市政、装修工程费用标准
保定市2021年下半年人工费(保住建发[2022]74号)
河北2022年安装工程定额宣贯资料
唐山市2021年下半年人工费(唐建价字[2022]4号)
河北2013园林绿化定额
关于印发《石家庄市建筑工程施工过程结算管理办法》的通知石住建规〔2023〕3号
保定市住房和城乡建设局关于发布保定市2023年下半年综合用工指导价的通知(保住建发[2024]102号文)
河北省发展和改革委员会、河北省住房和城乡建设厅《关于进一步推进全过程工程咨询服务发展的通知》(冀发改投资[2022]550号)
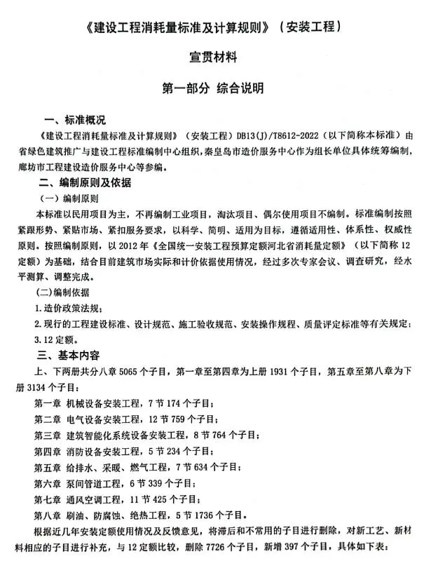
河北2022《建设工程消耗量标准及计算规则》宣贯资料
石家庄市关于发布2023年下半年综合用工指导价的通知
唐山市2025年一、二季度建筑安装工程造价指数
2008河北建筑装饰装修工程消耗量定额
石家庄市2021年下半年人工费(石建价信[2022]1号)

唐山信息价
雄安新区信息价
石家庄信息价
保定信息价
廊坊信息价
邯郸信息价
沧州信息价
邢台信息价
张家口信息价
承德信息价
河北信息价