阿拉善工程信息价高清扫描件PDF及Excel原版查询下载

阿拉善2025年11、12月(第6期)工程信息价

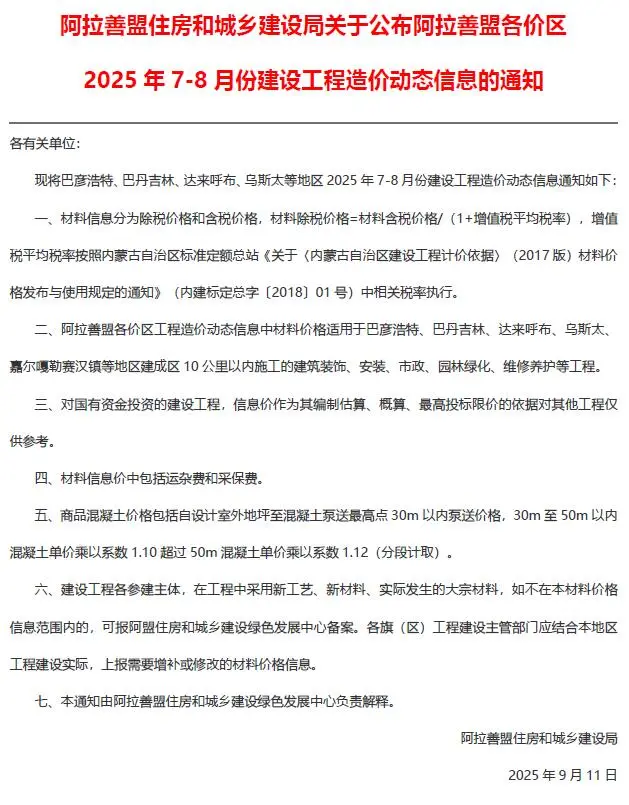
阿拉善2025年7、8月(第4期)工程信息价

阿拉善2025年5、6月(第3期)工程信息价

阿拉善2025年5月9、10工程信息价

阿拉善2025年3、4月(第2期)工程信息价

阿拉善2025年1、2月(第1期)工程信息价

阿拉善2024年11、12月(第6期)工程信息价

阿拉善2024年9、10月(第5期)工程信息价

阿拉善2024年4期7、8月工程信息价

阿拉善2024年3期5、6月工程信息价

阿拉善2024年5月园林工程信息价

阿拉善2024年4月园林工程信息价

阿拉善2024年2期3、4月工程信息价

阿拉善2024年3月园林工程信息价

阿拉善2024年1期1、2月工程信息价

阿拉善2023年6期11、12月工程信息价

阿拉善市2023年5期9、10月工程信息价

阿拉善市2023年4期7、8月工程信息价

阿拉善市2023年3期5、6月工程信息价

阿拉善市2023年5月苗木工程信息价

阿拉善市2023年4月苗木工程信息价

阿拉善2023年3、4月工程信息价

阿拉善2023年3期苗木工程信息价

阿拉善2023年1期1、2月工程信息价

阿拉善2022年5期9、10月工程信息价

阿拉善2022年4期7、8月工程信息价

阿拉善2022年3期5、6月工程信息价

阿拉善2022年2期3、4月工程信息价

2022年1期阿拉善1、2月工程信息价

阿拉善市2021年10月工程信息价

